|
Our CTR-BlueLync Elecraft
interface supports the RS-232 control port used on the Elecraft K2 radio.
Since the interface draws power from the radio, an external power supply is
not required.
NOTE: Your K2 must have the serial port hardware
installed. See the Elecraft web
site for details.
The Elecraft K2 version is similar to the
PCR1000 version, but without the
external power connectors.
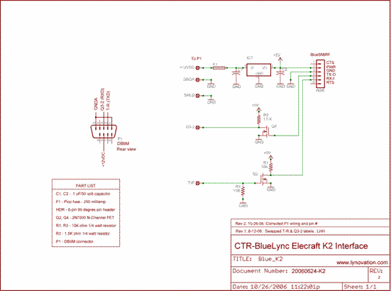
The schematic and board layout for this unit are shown
below. The interface can be built on a standard perf-board.
Far Circuits
carries the circuit board kit (under "Keyers") and the BlueSMiRF
modules can be found at
www.SparkFun.com. Contact these vendors directly for prices and
availability.
The completed interface fits neatly in a Hammond 1551H
plastic enclosure. The heads from clear plastic thumb tacks make
excellent lenses for the BlueSMiRF LEDs.
Download Schematic/Board Layout document

CTR-BlueLync Elecraft K2 Interface Schematic

CTR-BlueLync Elecraft K2 Board Layout
NOTE: Install JP2 as shown. JP1 is provided by a circuit
trace on the board.
|