|
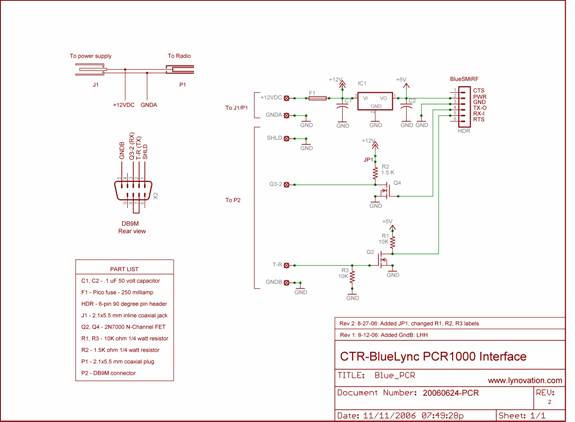
Our CTR-BlueLync Icom PCR1000
interface supports the RS-232 interface used on the PCR1000 black box
receiver. The interface requires external voltage (5 to 15 VDC) and is
equipped with a standard 2.1 x 5.5 MM coaxial power jack and plug that
allows you to install the unit in-line with the radio's power supply to power the unit.
The schematic and board layout for this unit are shown
below. The interface can be built on a standard perf-board.
Far Circuits carries the
circuit board kit (under "Keyers") and the BlueSMiRF
modules can be found at
www.SparkFun.com. Contact these vendors directly for prices and
availability.
The completed interface fits neatly in a Hammond 1551H
plastic enclosure. The heads from clear plastic thumb tacks make
excellent lenses for the BlueSMiRF LEDs.
Download Schematic/Board Layout
document

CTR-BlueLync PCR1000 Receiver Interface

CTR-BlueLync PCR1000 Interface Board Layout
NOTE: Cut the trace just above the JP1 label and install
JP1 and JP2.
|