|
CTR-BlueLync Keyer,
our Morse keyer based on
the CTR-BlueLync interface and the
K1EL WinKey chip, is (we believe)
the world's first Bluetooth enabled keyer.
The keyer can be
used on any solid-state keyed rig. The photo at the right shows it
connected to the left side of an Elecraft KX-1 transceiver. This configuration brings
automated keyer and logging functions to any portable station. (Radio
control of the KX-1 is not available).
The
BlueSMiRF module is sold separately.
The interface requires external voltage (5 to 15 VDC) and is equipped
with a standard 2.1 x 5.5 MM coaxial power jack that fits many
"wall-wart" type power supplies. You can also power the unit from the
radio's power supply. It accepts external paddle input and can be used as a
stand-alone keyer.
New features in
CTR-Remote and CTR-PC will allow your Pocket PC
or PC to become a remote Morse keyboard
with programmable hot-keys. A screen shot of the new Key
tab in CTR-Remote is shown at the right.
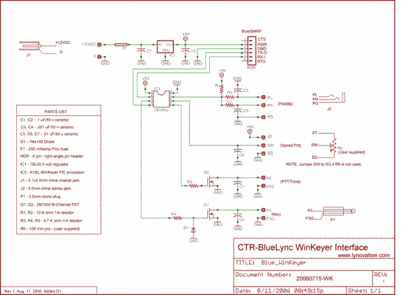
The schematic and board layout for this unit are shown
below. The interface can be built on a standard perf-board or we can
provide a complete parts kit. Due to the time involved constructing this
kit we do not offer an assembled unit.
NOTE: To build this kit you
should have prior kit building experience. Kits are supplied with a
machined box with lenses mounted and all parts, boards, cables, and
connectors required to complete the unit. Just add a BlueSMiRF RF module
and you're ready to go.
Download Schematic/Board Layout document

CTR-BlueLync K1EL WinKey Interface Schematic

CTR-BlueLync K1EL WinKey Interface Board Layout
|