|
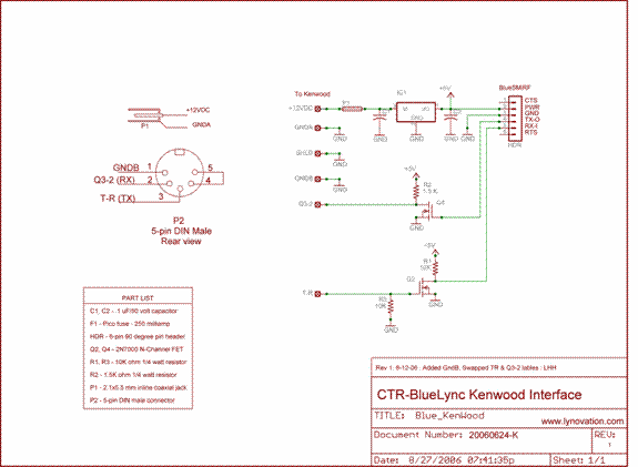
Our CTR-BlueLync Kenwood
interface supports the TTL interface used on Kenwood radios that use the
6-pin DIN connector. The IC-232 adapter is not required. The interface
requires external voltage (5 to 15 VDC) and is equipped with a standard
2.1 x 5.5 MM coaxial power jack that fits many "wall-wart" type power
supplies. You can also power the unit from the radio's power supply.
The schematic and board layout for this unit are shown
below. The interface can be built on a standard perf-board.
Far Circuits carries the circuit
board kit (under "Keyers") and the BlueSMiRF modules can be
found at www.SparkFun.com. Contact these
vendors directly for prices and availability.
The completed interface fits neatly in a Hammond 1551H
plastic enclosure. The heads from clear plastic thumb tacks make
excellent lenses for the BlueSMiRF LEDs.
Download Schematic/Board Layout
document

CTR-BlueLync Kenwood Interface Schematic

CTR-BlueLync Kenwood Board Layout
NOTE: Install JP2 as shown. JP1 is provided by a circuit
trace on the board.
|