|
Our CTR-BlueLync Icom
interface supports the CI-V hardware interface used on many Icom radios.
The interface requires external voltage (5 to 15 VDC) and is equipped
with a standard 2.1 x 5.5 MM coaxial power jack that fits many
"wall-wart" type power supplies. You can also power the unit from the
radio's power supply.
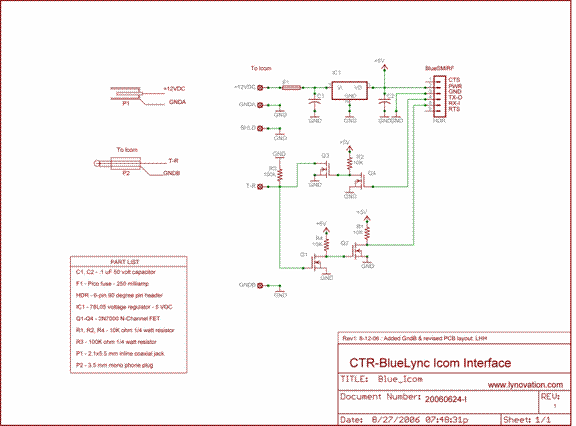
The schematic and board layout for this unit are shown
below. The interface can be built on a standard perf-board.
Far Circuits carries the
circuit board kit (under "Keyers") and the BlueSMiRF
modules can be found at
www.SparkFun.com. Contact these vendors directly for prices and
availability.
The completed interface fits neatly in a Hammond 1551H
plastic enclosure. The heads from clear plastic thumb tacks make
excellent lenses for the BlueSMiRF LEDs.
Download Schematic/Board Layout document

CTR-BlueLync: Icom Schematic

CTR-BlueLync: Icom Board Layout
|